

◆ ◆ ◆
编 | 文 | Ian 阅读 | 6分钟 图 | 依版权出处

▽
2023年11月2日,北京乐盟互动科技有限公司的实质控股公司乐盟控股有限公司LEMENG HOLDINGS LIMITED(以下简称“乐盟互动”)在美国证监会更新招股书,拟在美国纳斯达克IPO上市。
企业股票代码LIAI,其于2021年10月20日在SEC秘密递表,后于2022年10月25日公开披露招股书,拟拟每股4到6美元的价格发行400万股,募资最多可达2400万美元。
(一)主营业务

乐盟互动,成立于2014年9月,作为一家快速成长的移动互联网和大数据营销科技公司,一直专注于为客户提供量身定制的移动广告服务。
乐盟互动开发了先进的互动广告活动,通过互动活动将消费者与满足其广告主客户需求的广告联系起来,同时通过第三方供应商向用户提供免费移动计划、数据充值和虚拟商品等奖励,以进一步增加用户参与的深度和产品广告的有效性。
乐盟互动致力于通过对产品和渠道的精准把控,在提高广告转化率和广告投放精准度的同时,为客户提供精准高效的移动广告领域整合营销推广服务。转化率记录了完成所需操作的用户的百分比。转化率的计算方法是将“转化”的用户总数(例如,通过点击广告)除以受众的总体规模,然后将该数字转换为百分比。

乐盟互动的运营团队通过大数据整合和多维度深度分析,形成客户产品画像和渠道用户画像,形成用户模型、系统、运营商、网络、人群属性、兴趣爱好、定位服务等数百个标签维度(“LBS”)、时间、地区和关键词定位。
企业拥有专有的DSP程序化广告平台,可以集中和聚合来自多个来源的各种媒体形式的广告位购买。乐盟互动能够提供定制化的全方位服务解决方案,帮助企业进行精准营销计划。
乐盟互动,于2015年推出自主知识产权支持的在线平台,2017年成为专业的基于大数据技术的精准广告业务云服务商,致力于成为领先的数据科技公司。通过主流媒体流和媒体资源(信息流、新闻信息、视频媒体和搜索引擎),结合广告市场流,围绕金融、电商、游戏、电竞等主流广告主的行业,对流量池中的渠道进行分级,形成的广告通过**渠道发布。
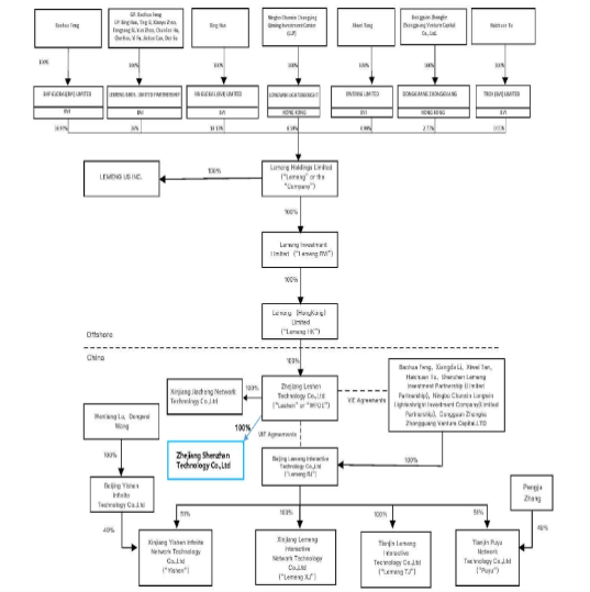
(一)企业架构

(一)营收分析


招股书显示,在过去的2021年、2022年和2023年前六个月,乐盟互动的收入分别为8,258.41万、7,520.86万和3,202.17万美元,相应的净利润分别为666.50万、546.62万和234.96万美元。
- 推荐阅读 -
咨询顾问:大伟 David
咨询热线:156 1833 0219(微信同号)
Consultant: David
Hotline: 156 1833 0219(Wechat)

扫码联系客服
TIFHGL
迅實國際力爭成為中國領先的金融服務公司,在國內外市場為客戶提供廣泛的資本市場服務:投資管理,投資咨詢,融資並購,跨境投資,全球公司架構搭建(紅籌),全球上市輔導及財務顧問服務,在中國香港、上海、北京、青島、福州、廣州、吉隆玻、新加坡均設有辦事機構。與歐洲、美洲、東南亞、非洲等地區機構簽署戰略合作協議的全球合作方達200餘家,服務網絡覆蓋全球120個國家及地區。
「迅實」取意:迅速敏銳,實幹成就;英文名:Trans International Finance Holding Group Limited (TIFHG)TRANS 英文詞前綴,寓意崛起,超越,轉變,成長... 在瞬息萬變的社會潮流中,迅實人助力真誠的夥伴成長,超越,佈局全球資本市場。
我們的定位是:企業全球資本發展的長期忠實夥伴;致力成為中國金融市場發展歷程中的貢獻者,為廣大企業提供重信用、精細化、有操守的專業金融服務,陪伴企業合規長久發展。旗下服務品牌包含:迅實資本、慶雲資本、迅世環球、外商國際投資促進中心(FIIC)、財經活動網、迅實上市品牌公關、迅實互聯。公司發展至今,迅實已服務50多個行業,300餘家企業。
了解更多专业服务,请点击下方小程序

— The End —
▽
境外上市






高管团队

※详细团队介绍请点击该行文字☝
合作&客户

推荐阅读
















